手机版 | 登陆 | 注册 | 留言 | 设首页 | 加收藏
当前位置: 网站首页 > 各地视野 > 广西资讯 > 文章 当前位置: 广西资讯 > 文章

扩散周知!广西多地免费发放口罩 申领方式公布

时间:2020-03-03    点击: 次    来源:不详    作者:佚名 - 小 + 大

  好消息!

  桂林、防城港、贵港、来宾开启

  线上预约线下免费领取口罩方式

  柳州也将投放60万只口罩,0.9元/个

  赶紧去预约!

  桂林

  2月29日,桂林市新冠肺炎疫情防控工作领导小组指挥部发布公告,将于2020年3月1日14:00起至3月5日17:00止,面向桂林市象山区、秀峰区、叠彩区、七星区、雁山区居民限量免费供应9万个民用口罩,其中摇号发放6.1万个。预约成功的市民,每人可免费领口罩4个。以下是公告全文:

  为进一步贯彻落实自治区及市委、市政府疫情防控决策部署,坚决打赢疫情防控阻击战,缓解群众买口罩难的问题,经桂林市新型冠状病毒肺炎疫情防控工作领导小组指挥部研究,现决定面向象山区、秀峰区、叠彩区、七星区、雁山区居民限量免费供应9万个民用口罩(产地:越南),其中摇号发放6.1万个(象山区、秀峰区、叠彩区、七星区各1.4万、雁山区0.5万个),由城区直接发放给老弱病残、孤寡、低保等特殊群体2.9万个(象山区、秀峰区、叠彩区、七星区各0.6万个、雁山区0.5万个)。为做好6.1万个民用口罩限量免费供应工作,现将相关事项公告如下:

  一、时间及方式

  2020年3月1日14:00起至3月5日17:00止,通过 “爱广西”APP平台网上实名预约登记。3月2日至5日每天17:00后系统进行随机摇号,预约成功会收到短信提醒,未预约成功将自动进入下一轮随机摇号。预约成功的居民根据短信提醒到预约门店凭身份证原件领取免费口罩4个。领取时间为领取日的9:00至18:00,具体以短信提醒为准,过期作废。

  (一) 口罩预约流程

  1、用户下载“爱广西”APP,完成注册并登陆。

  2、在首页找到“桂林口罩预约”,填写提交预约区域及预约人信息。

  3、提交后在弹窗确认所选的药店是否无误,等待页面出现已登记的提示即可。

  4、 摇号预约成功后,第二日前往预约的领取点领取口罩时,请主动向店员出示相关信息及身份证原件,核验无误后即可免费领取。

  (二)居民预约规则

  1.在菜单中选择您方便的就近领取点进行登记。

  2.输入姓名、手机号码、验证码、身份证号码。

  3.将于3月2日至5日起每天17:00后进行系统随机摇号。

  4.通过系统随机摇号,获得免费领取资格的用户将会收到短信通知及站内信息通知,也可登录APP查看预约信息。

  5.请按通知的时间,凭身份证原件到预约点领取,提前、过期或未到您选择的预约领取点领取均无效。

  6.完成登记的预约信息中显示“已登记”,摇号成功具备免费领取口罩条件的,预约信息中显示“预约成功”。

  二、摇号数量

  本次口罩按照第1天1.5万个、第2天1.5万个、第3天1.5万个、第4天1.6万个,共计6.1万个的数量进行摇号(当日未被领取的口罩,将累积到第4天摇号)。

  三、领取地点及要求

  预约成功的居民需按时凭身份证原件,到象山区、秀峰区、叠彩区、七星区、雁山区的药店门店(具体店名、店址以APP内显示的为准)领取,每人限领4个,并请严格遵守口罩领取点的相关注意事项。

  四、注意事项

  (一)请大家做好自身防护措施,佩戴口罩,有序到领取点错峰领取,防止交叉感染。

  (二)本次投放口罩为免费提供,任何以申领口罩为由收取费用的行为均属诈骗,请居民提高警惕。

  (三)由于物资紧缺,投放数量不足,市委、市政府正在积极拓宽采购渠道,今后,将不定期通过定点药店投放,投放信息以公告为准。

  (四)本次活动主要面向桂林市五城区城乡居民,请各行政机关、事业单位、社会团体、国有企业等相关人员不要参与。

  (五)临桂区、恭城县由自治区新冠肺炎疫情防控指挥部定向提供。我市安排龙胜县、资源县各1万,全州县3万,其它县(市)各2万口罩进行免费发放,具体发放时间及方式由各县(市)新冠肺炎疫情防控指挥部结合实际,参照本公告尽快实施。

  请广大群众积极配合我市疫情防控工作,加强自我防护意识,做到不造谣、不信谣、不传谣,不聚会、少出门、不串门,居家保护,共同打赢新型冠状病毒肺炎疫情防控阻击战。

  消费者监督电话:0773-12315

  关于桂林市民领取免费口罩的疑问,

  解答在这里!

  0

  1

  问:为什么还找不到“桂林口罩预约”通道?

  需要预约免费口罩的市民,3月1日14点后可通过应用商店搜索下载“爱广西”APP,完成注册并登陆。

  ↓↓↓

  同时提醒大家:从3月1日14:00到3月5日17:00,每个人只有一次预约机会,在此期间预约的摇中几率是相同的!请大家错开高峰期避免造成网络拥堵。

  本次口罩按照第1天1.5万个、第2天1.5万个、第3天1.5万个、第4天1.6万个,共计6.1万个的数量进行摇号(当日未被领取的口罩,将累积到第4天摇号)。

  0

  2

  问:摇号预约成功,在哪里可以领取?

  桂林市五城区(象山区、秀峰区、叠彩区、七星区、雁山区)共有70家药店发放免费口罩,预约时可选择就近药店。具体以短信通知为准。下面附上药店名单地址(点击可放大图片):

  叠彩区

  七星区

  象山区

  秀峰区

  雁山区

  0

  3

  问:摇号预约成功,是否可以代领?

  摇号预约成功后,第二日前往预约的领取点领取口罩时,请主动向店员出示相关信息及身份证原件,核验无误后即可免费领取。可以凭摇号者相关信息、身份证原件代领。

  0

  4

  问:为什么这次摇号预约没有临桂区?其它县(市)居民是否有免费口罩发放?

  其他各县(市)都会参照安排免费发放。

  这次摇号预约面向象山区、秀峰区、叠彩区、七星区、雁山区居民,临桂区不在此次摇号预约范围内。临桂区、恭城县由自治区新冠肺炎疫情防控指挥部定向提供。我市安排龙胜县、资源县各1万,全州县3万,其它县(市)各2万口罩进行免费发。具体发放由辖区指挥部通知为准。

  0

  5

  问:本次摇号预约免费口罩还有哪些要求?

  答:本次活动主要面向桂林市五城区城乡居民,请各行政机关、事业单位、社会团体、国有企业等相关人员不要参与。

  另,目前口罩供应依然紧张,本次发放的是越南产民用口罩,请知悉。

  防城港

  为进一步做好新冠肺炎疫情防控工作,缓解市民群众口罩需求紧张问题,按照防城港市新型冠状病毒感染的肺炎疫情防控工作领导小组指挥部医疗物资保障组的调配安排,通过广西鑫海药业连锁股份有限公司属下门店向港口区、防城区广大市民免费发放一批口罩,现将具体事项通告如下:

  一、发放时间

  2020年3月2日至6日(共5天),分5批定量发放。

  二、发放对象

  发放对象主要为港口区、防城区城区范围的市民。港口区、防城区乡镇范围内会另设发放点,具体由各乡镇市场监督管理所负责。

  三、发放数量和地点

  本次免费发放的口罩为一次性防护口罩,共42900个,其中港口区26400个,防城区16500个。投放点为广西鑫海药业连锁股份有限公司在港口区、防城区的15家门店(具体发放数量和地点详见附件1),当日投放量发完即止。

  四、发放方式及流程

  采取线上实名预约、线下免费领取的方式进行发放。

  (一)线上预约

  1.预约时间:从2020年3月1日至5日,每日14:00至17:00进行预约,每个门店的发放数量被预约完后不再预约。

  2.预约途径:通过扫描“鑫海大药房”预约二维码,进入程序主页点击“立即预约”,按要求填写个人身份信息、选择预约门店等信息后提交申请即可。

  3.预约成功通知:预约成功的用户将收到手机提醒短信。

  (二)线下领取

  1.预约成功的市民请于次日9:00至18:00之间前往所预约的药店,凭手机提醒短信和网上预约登记时的个人身份证领取口罩,每人限领1份(每份3个),过期未领取的则视为放弃,在本活动期内不能再预约。

  2.为避免聚集,请在预约提示时间段内错峰领取,领取时注意做好个人防护。如遇排队,请广大市民群众自觉服从管理。如不遵守相关要求和现场秩序,现场管理人员有权取消其预约资格。

  因广西鑫海药业连锁股份有限公司临时开发的信息系统承载能力有限,登录预约时可能会出现网络拥堵,由此带来的不便,敬请广大市民谅解!

  贵港

  从2020年2月29日起,贵港市民可登录智慧荷城APP,提交预约申请就可以等待摇号,免费领取口罩啦!

  一、活动范围及时间

  1.免费口罩预约范围:申领对象为在贵港市居住或者工作的市民。注册登录智慧荷城APP后就可以申请。

  2.预约时间:从2020年2月29日开始,登录智慧荷城APP,在活动截止期间可随时预约。

  3.免费领取口罩方式:预约摇号中签的用户,将会收到一个兑换码,在兑换码有效截止时间前到所预约的药店凭预约人的身份证和兑换码免费领取口罩。

  二、预约规则

  1.在“智慧荷城APP”首页点击口罩预约,进入口罩预约页面,选择您就近的药店,输入预约人姓名、身份证号、手机号码,还可以帮家人预约,一次最多可为3个人(含本人)预约。完成登记预约报名,预约报名成功进入等待摇号池中。

  2.预约时间开始,可全天候登记预约,摇号结果与预约登记时间先后顺序无关。

  3.通过线上预约报名,摇号中签成功后即收到兑换码,拿兑换码及预约成功人的身份证到预约药店领取免费口罩。

  4.过期未领取者,视为无效。

  5.本次活动的最终解释权归贵港市疫情防控医疗物资保障组。保障组将根据疫情变化情况,适时调整预约活动。

  来宾

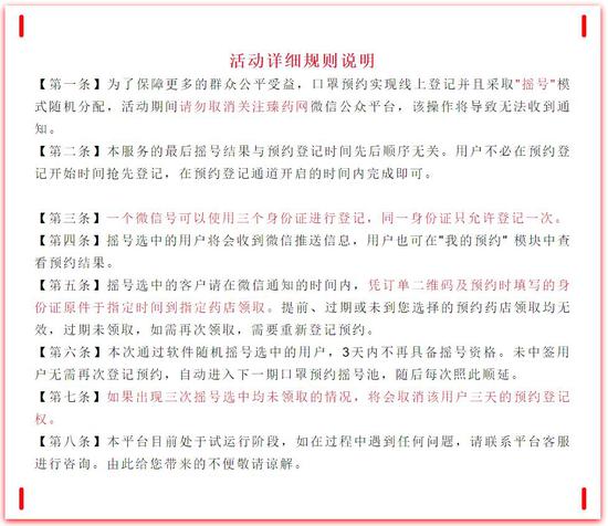
  为缓解来宾市市民口罩需求,桂中大药房从2020年3月3日起至3月5日,在"臻药网"微信平台为广大市民提供口罩赠送的预约服务。

  用户可在预约时间段内进行预约信息登记,系统将于规定时间摇号抽取用户,中签用户请根据预约结果指引,携带预约时登记的个人身份证,于指定时段内前往指定药店完成领取,过期作废。中签用户每人每次仅可免费领取5个口罩,且3日内不能重复预约。

  一、预约规则

  温馨提示:因在线预约人数较多,可能会出现网络拥堵或白屏现象,请耐心等待,谢谢您的理解与支持。

  二、预约流程

  进入“臻药网”微信服务号,点击菜单栏【口罩预约】进入口罩预约平台,在规则介绍界面选择所属市区,仔细阅读活动规则后,请勾选“我已阅读并同意以上条款内容”,即可点击【开始登记】,否则无法进行下一步。

  进入信息录入界面,根据提示信息,正确填写各项内容。确认所填内容无误后点击【马上预约】,系统将自动弹出“登记成功”提示,即完成预约。

  完成预约登记后,点击【我的预约】,可查看当前预约状态,如状态显示“等待摇号”,点击后可查看预约信息,如状态显示“摇号中签”,点击后将显示预约信息与预约成功二维码。

  用户中签时,会向中签用户推送一则提示信息,用户按推送信息中的领取时间,携带预约时填写的身份证原件,到店出示预约成功二维码及身份证原件即可领取口罩。

  三、口罩投放点

  本次供应口罩为一次性防护口罩。将分三天进行摇号,即3月3号摇2000份,3月4日和3月5日各摇3000份,3月4日-3月7日进行投放,投放点为来宾市桂中大药房22家定点药店(具体药店地址见下表),当日投放量预约完即止。

  柳州

  为进一步贯彻落实自治区及市委、市政府疫情防控决策部署,坚决打赢疫情防控阻击战,缓解群众买口罩难的问题,桂中大药房积极筹备货源,购进一批民用口罩,投放柳州市场,满足市民防疫需求,此次投放口罩数量达60万个,分两批进行发放,首次发放数量30万个。

  桂中大药房本次投放预约时间为2020年3月1日至3日,在"臻药网"微信平台为广大市民提供口罩购买的预约服务。为做好口罩预约摇号供应工作,现将相关事项公告如下:

  一、预约规则

  用户可在预约时间段内进行预约信息登记,系统将于规定时间摇号抽取用户,中签用户请根据预约结果指引,携带预约时登记的个人身份证,于指定时段内前往指定药店完成购买,过期作废。中签用户每人每次仅可购买5个口罩,且5日内不能重复预约。口罩0.9元/个(每份5个,普通民用口罩)。

  温馨提示:因在线预约人数较多,可能会出现网络拥堵或白屏现象,请耐心等待,谢谢您的理解与支持。

  二、预约流程

  进入“臻药网”微信服务号,点击菜单栏【口罩预约】进入口罩预约平台,在规则介绍界面选择所属市区,仔细阅读活动规则后,请勾选“我已阅读并同意以上条款内容”,即可点击【开始登记】,否则无法进行下一步。

  进入信息录入界面,根据提示信息,正确填写各项内容。确认所填内容无误后点击【马上预约】,系统将自动弹出“登记成功”提示,即完成预约。

  完成预约登记后,点击【我的预约】,可查看当前预约状态,如状态显示“等待摇号”,点击后可查看预约信息,如状态显示“摇号中签”,点击后将显示预约信息与预约成功二维码。

  用户中签时,会向中签用户推送一则提示信息,用户按推送信息中的领取时间,携带预约时填写的身份证原件,到店出示预约成功二维码及身份证原件即可购买口罩。

  三、口罩投放点

  本次供应药店为桂中大药房柳州区域内城中区、鱼峰区、柳南区、柳北区、柳江区、柳城县、鹿寨县、融安县、融水苗族自治县、三江侗族自治县共计180家定点药店(具体药店地址见下表)。

  来源:桂林市新冠肺炎疫情防控工作领导小组指挥部、桂林晚报、贵港新闻网、防城港市新闻网、广西日报、柳州桂中大药房、来宾电视台

上一篇:暖心!广西的这些高校发放疫情补助 最高5000元

下一篇:最新要求!广西各地各学校要开始着手谋划开学工作

推荐阅读
联系《法治热报》 | 关于《法治热报网》
渝ICP备19017565号-5  |   QQ:663924333【微信同号】  |  地址:www.fzrb.net  |  电话:13522849222  |