手机版 | 登陆 | 注册 | 留言 | 设首页 | 加收藏
当前位置: 网站首页 > 热点 > 文章 当前位置: 热点 > 文章

注意!2批次婴儿奶粉不合格,英博华威和人之初频上黑榜

时间:2019-03-15    点击: 次    来源:不详    作者:佚名 - 小 + 大

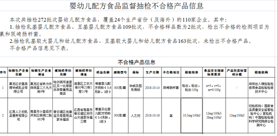
  3月7日,国家市场监管总局通报30批次不合格食品,标称黑龙江农垦英博华威乳业有限公司生产的1批次婴儿配方奶粉,检出国家不允许检出的阪崎肠杆菌;标称江西人之初乳品营养有限公司生产的1批次婴儿配方奶粉,因氯含量不足而被通报。

  2批次婴儿配方奶粉不合格

  通报显示,标称黑龙江农垦英博华威乳业有限公司生产的“华威”牌每嘉婴儿配方奶粉(1段,2018-10-14,800g/罐),检出不得检出的阪崎肠杆菌。华威乳业对检验过程提出异议,经黑龙江省市场监管局核实,对异议不予认可。

  标称江西人之初乳品营养有限公司生产的“人之初”牌菁嘉贝比婴儿配方奶粉(1段,2018-10-16,900g/罐),氯检出值为10.05mg/100kJ,分别低于国标最低值和其标签明示值12.5%。

  市场监管总局解释称,阪崎肠杆菌是奶粉(乳)制品中新发现的一种致病菌。由其引发的婴儿、早产儿脑膜炎、败血症及坏死性结肠炎散发和暴发的病例,已在全球相继出现,由阪崎肠杆菌引发疾病而导致的死亡率可达40%-80%。《食品安全国家标准 婴儿配方食品》(GB 10765—2010)中规定,阪崎肠杆菌为不得检出。检出阪崎肠杆菌原因,可能是生产原料本身受到阪崎肠杆菌的污染;生产加工环境和设备中的阪崎肠杆菌污染产品。

  氯对人体内的水分平衡机制起着重要调节作用,婴儿氯缺乏会导致生长障碍。《食品安全国家标准 预包装特殊膳食用食品标签》(GB 13432—2013)中规定,营养成分的实际含量不应低于标示值的80%。氯不符合标准的原因,可能是生产商未按照规定添加、生产运输过程中的损耗等。

  新京报记者注意到,“华威”牌每嘉婴儿配方1段奶粉目前在每嘉奶粉京东自营店、淘宝爱星岛母婴运营馆均有售卖,不过客服均未应答。人之初菁嘉贝比婴儿配方奶粉也在人之初天猫newborn母婴旗舰店售卖,产品生产日期显示为2018年10月19日-10月31日。

  英博华威乳业频登抽检“黑榜”

  事实上,这并不是黑龙江农垦英博华威乳业有限公司首次出现配方奶粉问题。

  2015年5月,原国家食药监总局通报48批次不合格婴幼儿奶粉,其中标称黑龙江农垦英博华威乳业有限公司生产的“英博”惠臣金装婴儿配方奶粉(1段,2014/03/24,400g/盒)因营养素不符合标准而被通报。

  2018年2月,宁波市市场监管局通报标称黑龙江农垦英博华威乳业有限公司生产的1批次英博羊奶粉基幼儿配方奶粉,因标签未按国标要求说明使用不当可能引起的危害作出警示,而被宁波市市场监管局通报。

  2017年12月16日,原国家食药监总局公布黑龙江农垦英博华威乳业有限公司的食品安全生产规范体系检查情况,指出该企业存在问题批次奶粉未召回、检验检测能力不足、企业毁灭生产原始记录并伪造材料、提供虚假证言等15大项生产管理缺陷,被立案调查。

  该通报显示,在国家婴幼儿配方乳粉2017年3月开展的专项抽检中,黑龙江农垦英博华威乳业生产的1批次彩贝乐婴儿配方乳粉(1段,2016-12-6)标签营养成分表中铜、镁单位标识错误。其中铜的单位“μg/kg”错误标示为“mg/kg”,镁的单位“mg/kg”错误标示为“μg/kg”。

  然而此次体系检查发现,该批次不合格产品实际未召回;8个批次彩贝乐婴幼儿配方乳粉产品标签营养成分表中铜、镁单位标识存在同样错误,但未进行追溯及采取相应的处置措施。

  此次检查还发现,该企业存在毁灭生产原始记录并伪造材料、藏匿留样、提供虚假证言情况;有2种100g听装产品以同一配方生产不同品种的婴幼儿配方乳粉;有7种100g听装产品属于食品生产许可证副本载明的同一食品类别内的事项发生变化未按规定报告。此外,其7名检验员学历证书不真实。

  人之初米粉多次抽检不合格

  江西人之初营养科技股份有限公司成立于1997年,旗下有江西人之初乳品营养有限公司、江西省人之初贸易有限公司、人之初婴童连锁机构、上海人之初营养食品有限公司等8家附属公司。2015年10月,人之初挂牌新三板,但两年后就申请摘牌。近年来,人之初旗下产品也频繁爆出食品安全问题。

  人之初官网信息显示,2018年3月、6月,人之初参加了婴幼儿辅食相关标准的制定,并称公司率先获得了新的婴幼儿辅食生产许可证。在同年7月举行的2018第二届中国母婴产业动销盛典上,人之初董事长李国勇表示,人之初在生产设备、检验检测等硬软件等方面都处于行业领先地位,“不论是从行业情况,还是辅食新政,人之初一定会坚守初心,用最严苛的管理要求,优良的生产工艺,用全球最好原料来做最优质的婴幼儿辅食。”

  然而2018年9月,原广东省食药监局通报了标称江西人之初营养科技股份有限公司生产的1批次人之初高山梯田婴幼儿营养米粉,维生素A比产品包装标签明示值低42.3%。而早在2017年12月,原国家食药监总局就曾通报,标称江西人之初营养科技股份有限公司生产的1批次原味速溶营养米粉,维生素A比产品包装标签明示值低72.8%。

  2018年2月,原国家食药监总局通报了对江西人之初乳品营养有限公司的食品安全生产体系检查情况,发现其存在加油乳清粉合格品、不合格品未做区分标识、电子追溯系统的入库时间与台账入库时间不一致、未对培训不合格员工采取措施等15项问题。

  新京报记者 郭铁 图片来源 市场监管总局官网截图 人之初天猫店截图 华威每嘉奶粉京东自营店截屏图 编辑 李严 校对 李立军

上一篇:今年养老金中央调剂规模达6000亿

下一篇:“小黄车”泛滥街头 清运达13车

联系《法治热报》 | 关于《法治热报网》
京ICP备19017565号-5  |   QQ:663924333【微信同号】  |  地址:www.dazheng.top  |  电话:13552213345  |